【编者按】5年看头年,开局是关键。深化综改、谋划未来、发展特色、冲击一流……2016注定成为工程大学发展史上不平凡的一年。从年初召开的寒假工作会、到正在进行的五届五次教代会,再到即将召开的第四次党代会,谋划好未来5年我校基本建成特色鲜明高水平研究型大学的路线图,凝聚起“十三五”决胜双一流战役的思想共识,成为影响我们深化综合改革成效、推进特色体系化发展、加快转型升级步伐的关键。站在这个重要节点,工学周报推出《站在“五年”奔向一流》专栏,以学校教育事业“十三五”规划纲要及五个专项规划草案为蓝本,回顾“十二五”学校各项事业的坚硕之果,展望“十三五”特色发展的蓝图谋划,为学校迈向双一流大学坚定信念、鼓舞士气。
校党委书记谷焕民:
“十三五”规划要把“扎根中国大地办中国特色大学”贯穿始终,以改革、特色、一流、竞争、开放为基本遵循。哈工程是哈军工精神文化的传承者,扎根中国大地、开放包容地办中国特色大学,集中优势兵力,解决国家发展战略中的突出问题,与国家战斗在一起,与行业奋斗在一起,与工程技术结合在一起,是哈军工办学思想的核心,我们要沿着这一办学思想坚定不移地走下去,完成好党和国家赋予我们的“立德树人”根本任务。以改革求发展、以特色创一流、以竞争调布局、以开放寻出路。全校上下务必要以“敢为人先”的创新境界,以“从严从实”的改革态度,制定落实好各项规划任务,找到弯道超车的现实路径,实现跨越式发展。
校长姚郁:
“以人为本、提高质量、突出特色、协同开放、改革创新”是规划好“十三五”发展的关键词。以学生和教师为本,是我们所有工作的出发点。提升质量是高教发展的核心任务。突出特色是工程大学提升核心竞争力的根本优势。协同开放是学校内涵式发展的必由之路。改革创新是驱动事业的根本动力。我们要从国家战略、高教大势、自身发展三个维度,不断丰富完善学校发展的顶层设计,找到瓶颈问题的关键本质。站在学校百年基业的高度,认识推进“三海一核”特色体系化建设,以体系化思维审视“三海一核”,以体系化举措发展“三海一核”,以体系化成果巩固“三海一核”,以体系化优势立足于世界一流大学之林。
——节选自寒假工作会议上的讲话
五年精英育人路
“十二五”期间,学校人才培养工作全面落实精英教育理念,以培养高素质创新型人才为目标,推出系列教育教学改革工程,重大举措和政策措施落实到位,成效显著。
全员育人工作格局初步形成
坚持课堂理论教学是学生获取基础知识、构建知识体系、形成专业素养的主要途径。
将实验教学在教学中的辅助、服务性角色提升为创新教育中的主体、主导性角色之一。
完善了教育教学管理“九大体系,十大工程。”
提出了“以学习为中心,以学风建设为主线,以学生创新能力培养为重点”的学生工作指导思想,全面推进学生工作和科技创新工作。
人才培养模式改革不断深化
启用新版培养方案,大类人才培养模式进一步优化
推进学分制改革试点,给学生在专业、课程、学制选择上更大的空间
建立了以科学研究为主导的导师责任制和导师资助制
实验教学改革成效显著
完善了实验开放和管理机制
提出了“12315”实验教学中心内涵建设原则,实验教学改革向纵深推进
学校当选为2013-2017年教育部实验室建设指导委员会主任委员单位
学生创新创业能力不断增强
学生获奖近3000项
申请专利120项
每年学生各类科研立项1000余项
“E唯协会”获“小平科技创新团队”荣誉称号
“微触”团队获得首届中国“互联网+”大学生创新创业大赛金奖
学生国际交流规模结构日渐优化
成为国家留学基金委“建设高水平大学公派研究生项目签约高校”,10个本科生项目获批国家留学基金委优秀本科生国际交流项目
与英国爱丁堡大学签署联合人才培养协议,开展“联合授予双学士学位”
首次与加拿大卡尔加里大学开展“联合授予博士学位项目”
与法国南特矿业大学等高校开展研究生双学位授予项目
两项目入选“国家创新型人才国际合作培养项目”
来华留学研究生由2010年的38名增加到2015年的96名
引导教师倾心教学成效初显
为激励教师倾心教学,加大了对院系教学组织管理工作和教师教学工作评价的奖励力度
优秀教师成为样板,青年教师获奖增加,教学秩序不断优化,进一步促进了教学质量的提升
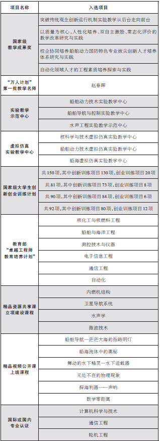
人才培养标志性成果丰富

毕业生质量稳步提升
“十二五”期间就业率居黑龙江省高校首位
荣获教育部“2011-2012年度50所全国毕业生典型经验高校”
毕业生满意度和用人单位满意度居参评25所部属高校之首

注:表中就业率和升学率比例基数为毕业生总数;表中其他数据比例基数为毕业生就业数
人才培养“十三五”展望
指导思想

基本原则
立德树人,健全体系
知识为本,能力为要
提升素质,拓宽视野
突出特色,创建一流
发展目标
突出人才培养中心地位,培养具有国际视野的高水平创新型人才,支撑创新型国家建设,服务造船强国、海洋强国、核工业强国建设和大国地位实现;培养一批“一带一路”沿线国家“知华派”留学生,服务于高端产品出口和大国软实力建设。强化人才培养质量意识和“三海一核”特色属性,以成长潜力和创造力为核心目标,深化教育教学改革和质量保障机制建设,形成结构合理、满足需求、富有活力的高水平特色人才培养体系。
本科生总数16000人,研究生10000人,其中博士生2300人、硕士生7700人
留学生1500人,学位留学生比例达到40%以上,留学研究生占在学研究生的比例不少于6%
各类在校生总数控制在30000人以内研究生导师达到1500人,其中校内博士生导师500
通过国际国内专业认证的的专业达到10个
新增一批国家级教学名师、国家级优秀教学成果奖
建设一批有影响力有特色的慕课和研讨课
主要任务
●以一流人才培养为目标,实施教师育人能力提升计划
●激发学生学习兴趣,实施课程质量提升计划
●树立人才全面发展观,实施学生综合素质提升计划
●促进拔尖人才脱颖而出,实施个性化人才培养模式改革计划
●提升学生国际视野,实施国际化人才培养模式改革计划
●夯实科技创业实践基础,实施学生创新创业能力提升计划
●完善人才培养质量监控与评价机制,实施学科专业建设内涵质量提升计划